
待ちに待った横浜市営地下鉄ブルーラインが小田急線新百合ヶ丘駅に延伸するという発表が
1月23日 横浜市と川崎市で発表されました。
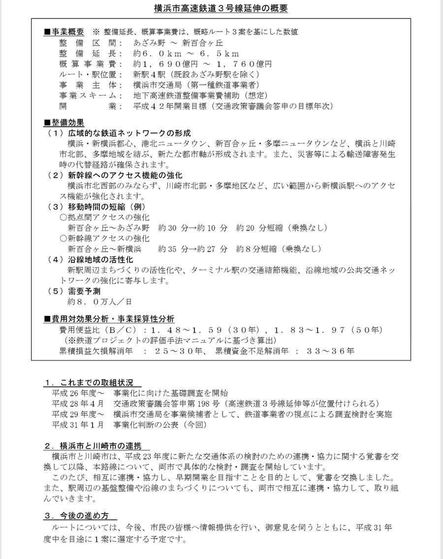
横浜市営地下鉄ブルーラインの あざみ野駅と新百合ヶ丘駅丘駅間の直進で約6kmを延伸するという計画で
2030年の開通を目指すとしています。
これにより新幹線新横浜駅や横浜市中心部へのアクセスが容易になるという利便性が増します。
あと11年後の開通となれば 管理人の爺はこの世にいるかどうかも不明ですが、
我が子や孫たち、子孫にとっては 欠かせない路線でしょう。
ここに関連する詳細な記事を掲載しますので ご覧ください。






